——海水淡化能量回收领先企业

设为首页 | 收藏本站
 
联系我们
 工作时间
周一至周日 :8:30-17:30
 联系方式
电话:0571-87758371
传真:0579-85858575
手机:13588809448
地址:浙江省义乌市稠江街道杨村路288号义乌高创园
客服热线:15869117702
新闻详情

十五五时期重点产业(传统产业、新兴产业、未来产业)研究报告 | 行业报告

浏览数:2
文章附图

图片

“十五五”时期是我国全面建设社会主义现代化国家新征程的关键五年,也是产业体系迈向全球价值链中高端、实现高质量发展的攻坚阶段。此外,面对深刻变化的国际竞争格局与国内高质量发展要求,产业体系的现代化升级已成为核心战略任务。36氪研究院发布“十五五”时期重点产业前瞻与发展路径研究。系统剖析“十五五”时期产业发展的核心蓝图,聚焦新兴支柱产业、未来产业与传统产业三大板块的协同演进,通过详实数据刻画产业发展动态,并前瞻性地探讨其发展路径,为把握新一轮产业变革与科技革命的历史性机遇提供决策参考。



报告内容如下


图片

建设现代化产业体系成为"十五五"首要任务

《关于制定国民经济和社会发展第十五个五年规划的建议》中,现代化产业体系主要由三部分构成:一是推动传统产业提质升级;二是着力打造新兴支柱产业;三是前瞻布局未来产业。另有一点值得注意:《建议》首次提出"航天强国",且在区域经济领域提出"海洋强国",可见下步国家对空间经济的进一步探索。

图片
  1. 新兴支柱产业:已具备产业化基础,是高质量发展的新增长引擎。

  2. 未来产业:处于技术孕育期,代表长远竞争力和技术前沿。

  3. 传统产业:国民经济的基础,需通过提质升级巩固其“压舱石”作用。

image.png
图片

新兴支柱产业:万亿级市场的核心驱动力

image.pngimage.png

1. 新能源

  • 现状:截至2024年底,累计装机容量14.1亿千瓦,风电、光伏装机量全球第一。

  • 挑战:电力系统消纳能力不足,存在弃风弃光现象。

  • 趋势:从追求装机规模转向提升系统灵活性、储能技术与“源网荷储”协同能力。

  • 关键技术:钙钛矿电池、小型模块化核反应堆、氢燃料电池、固态电池、液流电池等。

2. 新材料

  • 现状:2024年产值超8万亿元,但高端材料自给率不足。

  • 挑战:EUV光刻胶、航空发动机单晶叶片等高端产品仍依赖进口。

  • 趋势:国产化深化,研发模式向“材料基因工程”、AI辅助设计转型。

3. 航空航天

  • 现状:形成国家重大工程(如C919、载人航天)与商业航天双轮驱动格局。

  • 市场规模:航空装备制造2025年预计6017亿元,商业航天2025年预计2.5–2.8万亿元。

  • 趋势:C919产能爬坡与国产化提升;商业航天进入高密度发射期。

4. 低空经济

  • 现状:2023年规模5059.5亿元,同比增长33.8%,预计2026年突破万亿元。

  • 应用场景:eVTOL、无人机在物流、载人交通、应急救援等领域。

  • 趋势:政策推动、基础设施完善、应用场景深化。

图片

未来产业:锻造长远竞争力的"制高点"

image.pngimage.png

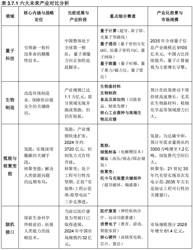
1. 量子科技

  • 三大领域:量子计算、量子通信、量子测量。

  • 现状:量子通信最成熟,我国在天地一体化网络方面国际领先。

  • 趋势:量子测量2026年左右进入批量采购;量子计算预计2027年前后实现专用机性能突破。

2. 生物制造

  • 现状:规模约1.1万亿元,生物发酵产品占全球70%以上。

  • 挑战:核心菌种、生物反应器等依赖进口,产业“大而不强”。

  • 趋势:向化工、材料、能源等领域替代传统化石路线。

3. 氢能与核聚变

  • 氢能:2024年规模3720亿元,绿氢占比不足1%,重点在降本与规模化应用。

  • 核聚变:处于工程可行性攻坚期,EAST装置已实现1亿摄氏度千秒级运行。

4. 脑机接口

  • 现状:2024年市场规模约32亿元,以医疗康复为突破口。

  • 趋势:从医疗向教育、消费电子延伸。

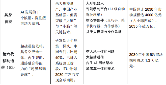
5. 具身智能

  • 现状:处于发展初期,我国工业机器人安装量占全球半数以上。

  • 趋势:2030年前后人形机器人可能规模化生产,预计2026年市场规模突破万亿元。

6. 6G通信

  • 现状:我国专利申请量全球占比40.3%,处于研发第一梯队。

  • 趋势:预计2030年左右商用,市场规模预计达1.3万亿元。

  • 挑战:太赫兹信号损耗大、基站能耗高、部署成本高昂。

图片

传统产业:现代化产业体系的"压舱石"

传统产业升级方向:

  1. 提质升级:巩固矿业、冶金、化工、轻工、纺织、机械等产业竞争力。

  2. 自主可控:提升产业链关键环节自主能力。

  3. 数字化转型:推动高端化、智能化、绿色化改造。

  4. 服务化延伸:发展服务型制造,提供全生命周期解决方案。

图片

产业协同发展逻辑

  • 未来产业为新兴与传统产业注入新动能;

  • 新兴产业为未来技术提供应用反馈与资金支持;

  • 传统产业为创新提供市场土壤与迭代空间。

  • 三者协同构成螺旋上升、韧性强大的现代化产业体系,支撑2035年基本实现新型工业化与制造强国目标。